九州官方网页版_九州(中国)
新闻动态
KWZK九州官方网页版_九州(中国)
网站九州官方网页版_九州(中国)
九州官方网页版_九州(中国)
公司简介
在线反馈
联系我们
产品展示
全部
传感器/变送器
流量计系列
液位/料位系列
阀门/执行装置
液压/气动元件
检维修工器具
化验/分析仪器
其他机电仪产品
新闻动态
全部
行业知识
企业新闻
资料下载
客户案例
新闻动态
推荐
热门
最新
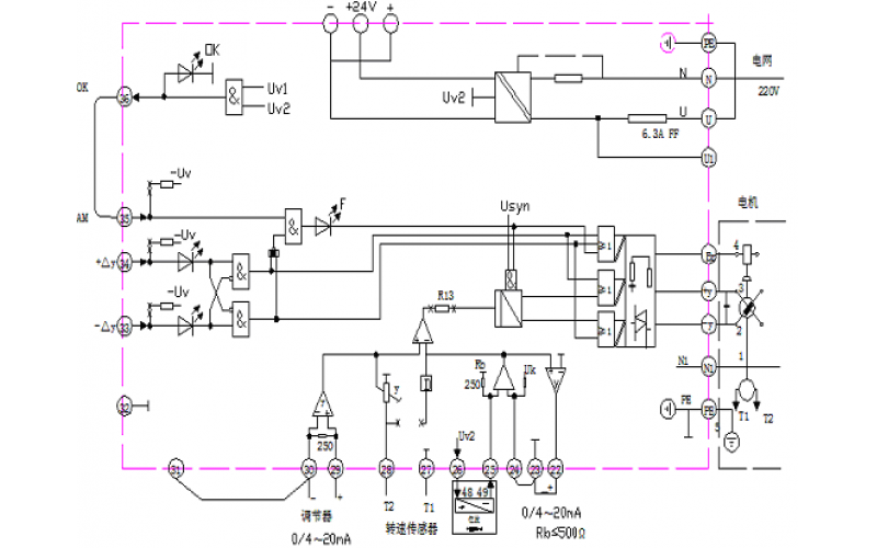
ZL-WH系列电动执行器故障分析知识
ZL-WH系列电动执行器故障分析知识
2022-05-06
九州官方网页版_九州(中国)自控
上一页
1
下一页
转至第
九州官方网页版_九州(中国)
产品
新闻
联系