九州官方网页版_九州(中国)

新闻动态

  • 现场处理PH计故障实操

    故障现象:PH计指示不准

    2024-12-16 九州官方网页版_九州(中国)

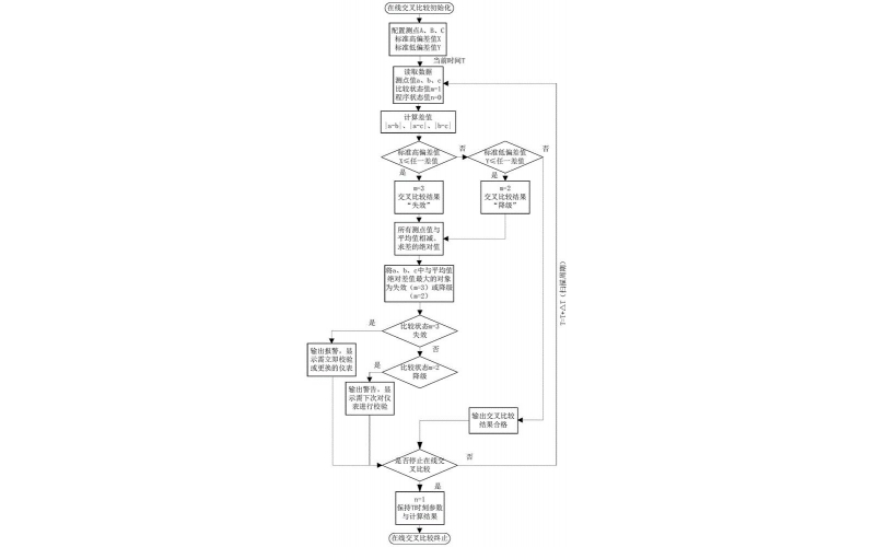
  • 从冗余仪表交叉比较说说仪表的预测性维护

    从冗余仪表交叉比较说说仪表的预测性维护

    2022-12-26 九州官方网页版_九州(中国)

  • 自控仪表接地知识分享

    自控仪表接地知识分享

    2022-10-24 九州官方网页版_九州(中国)

  • 工业PH计检修规程及安装使用知识分享

    工作原理及组成: XKG-5H系列工业PH计能测量水溶液中氢离子的浓度,是用来检测溶液酸碱度的常用仪器。PH计是由传感器组件(测量电极、参比电极和温度电极)、二次仪表和专用电缆组成。

    2022-05-16 九州官方网页版_九州(中国)自控

  • PH计波动维修处理

    PH计是以电位测定法来测量溶液的PH值的,因此PH计的工作方式,除了能测量溶液的PH值以外,还可以测量电池的电动势,PH是物质氢离子的活度,PH值测的是离子浓度的对数的负数。 PH计的主要测量部件是玻璃电极和参比电极,玻璃电极的PH敏感,而参比电极的电位稳定,将PH计的这两个电极一起放入同一溶液中,就构成了一个原电池,而这个原电池的电位,就是这玻璃电极和参比电极电位的代数和。 PH计的参比电极电位稳定,那么在温度保持稳定的情况下,溶液和电极所组成的原电池的电位的变化,只和玻璃电极的电位有关,而玻璃电极的电位取决于待测溶液的PH值,因此通过对电位的变化测量,就可以得出溶液的PH值。

    2022-03-26 九州官方网页版_九州(中国)

  • PH计故障维修及测量不准

    使用工况 脱硫氧化槽ph是用于测量氧化槽经泵打到脱硫塔介质的ph,通过分析化验中心取样化验的结果,该介质的ph 在3.0左右,该表只做显示,不带连锁。

    2022-03-25 九州官方网页版_九州(中国)

  • PH计说明介绍级使用维修

    仪表的用途 PH工业在线分析检测仪器,它可以自动连续检测工业流程中水溶液的酸碱度(即pH值),并可与调节器、集散控制系统直接配合,实现被测参数的自动控制。在石油化工、有机和无机化学、制药、冶金、染料、制革、电站及环保污水处理等领域具有广泛的用途。

    2022-03-25 九州官方网页版_九州(中国)

  • PH计使用说明

    PH计使用说明

    2022-03-22 九州官方网页版_九州(中国)

上一页1下一页 转至第
九州官方网页版_九州(中国)
产品
新闻
联系